Impression 3D pour 2CV
Modérateurs : Deuchémoi, zamzam
- François44
- Docteur deuchiste

- Messages : 1162
- Enregistré le : 29 août 2015, 17:47
- Ma deuche : 2cv6 special 1981
- Date de naissance : 15 juil. 1964
- Localisation : Rezé,tout près de Nantes...
Re: Impression 3D pour 2CV
Outre le côté "open source" des machines Prusa, il y a le fait que tout est prévu pour que les améliorations appliquées aux nouveaux modèles puissent profiter aux anciens. Exemple : moyennant l'achat d'un kit (beaucoup moins cher qu'une imprimante), le possesseur d'une MK4S peut la transformer en Core One. On peut encore réduire le coût de la transformation en imprimant toutes les pièces imprimées (fichiers en libre téléchargement sur le site Prusa). Comme Lolo, j'ai choisi le kit pour le plaisir de l'assembler et la connaître parfaitement. L'ensemble des fichiers 3D de la Core One sont en téléchargement libre.
De ce que j'en sais, les machines Bambu sont bien conçues, efficaces, performantes, mais il y a un côté "Apple" chez Bambu, qui me déplaît fortement....Enfin, tout ça n'est pas très objectif! Je suis très très content de ma machine, le côté open source, fabriqué en Europe, "l'esprit" Prusa, c'est la cerise sur le gâteau!
De ce que j'en sais, les machines Bambu sont bien conçues, efficaces, performantes, mais il y a un côté "Apple" chez Bambu, qui me déplaît fortement....Enfin, tout ça n'est pas très objectif! Je suis très très content de ma machine, le côté open source, fabriqué en Europe, "l'esprit" Prusa, c'est la cerise sur le gâteau!
- akoirium
- Docteur deuchiste

- Messages : 1144
- Enregistré le : 19 oct. 2022, 09:01
- Ma deuche : 2cv6 1978 AZKA
- Date de naissance : 15 déc. 1981
- Localisation : albi
- Âge : 44
Re: Impression 3D pour 2CV
Tu n as pas a me convaincre...
J ai commencé avec une Anet A6 en kit qui une fois bien modifiée m'as permis d'imprimer les pièces de ma Voron zéro
J'ai fait investir ma boîte dans une qidi xmax3 ( open source aussi ) mais plug and play.
Et je lorgne sur une imprimante grand volume... mais du coups... je sent que je vais faire coup double quand l'indx sera dispo
Une pour ma boîte et remplacer la qidi plus que rentabilisé en 2 ans, et une pour moi... pour ecaunaumiser la tva
J ai commencé avec une Anet A6 en kit qui une fois bien modifiée m'as permis d'imprimer les pièces de ma Voron zéro
J'ai fait investir ma boîte dans une qidi xmax3 ( open source aussi ) mais plug and play.
Et je lorgne sur une imprimante grand volume... mais du coups... je sent que je vais faire coup double quand l'indx sera dispo
Une pour ma boîte et remplacer la qidi plus que rentabilisé en 2 ans, et une pour moi... pour ecaunaumiser la tva
- Lolodubalaou
- Docteur deuchiste

- Messages : 2000
- Enregistré le : 17 nov. 2022, 22:04
- Ma deuche : 2cv Sausss Ente
- Date de naissance : 10 nov. 1956
- Localisation : Golfe du Morbihan
Re: Impression 3D pour 2CV
Coucou François !!!François44 a écrit : ↑16 mars 2026, 07:35Et moi donc! Content de voir que tu en est aussi satisfait que je le suis....Lolodubalaou a écrit : ↑15 mars 2026, 10:15
.... j'ai l'impression que je vais la garder longtemps !
J'attends l'INDX avec bonheur !
Laurent
Tu as appliqué l'évolution Core One -> Core One+ ?
Quant à l'INDX, j'ai l'impression qu'il va rendre obsolète tous les autres systèmes de changeurs de filaments... Dès qu'il est mis en vente, je saute dessus!
1 - Oui, super content de la Core One d'autant que j'ai déjà du remplacer la tête d'impression plusieurs fois et comme tu as fait le montage, tu n'appréhendes pas le démontage !
Et pour avoir les pièces détachées, Prusa est super rapide !
2 - Oui, oui, passé à la Core One +. Bon, j'ai acheté le kit et je n'ai monté que l'ouverture automatique du volet supérieur ! Pour le support de bobine, le truc actuel me va bien et pour le TPU, j'ai des soucis de retrait donc je dois souvent démonter le coude situé en haut de l'extrudeur.
Donc le "shunt" d'entrée ne me pose pas de soucis !
3 - J'attends l'INDX ... J'ai voulu faire partie des 1500 premiers mais comme tout est parti en moins de six heures, c'était trop tard ! En attendant, je mets des petits sous de coté ....
En théorie, courant 2nd trimestre 2026.
Et pour les 1500 premiers, courant 1er trimestre 2026 ...
4 - comme la machine tourne 12 heures par jour (avec la machine à café, c'est la première chose que j'allume le matin !), j'ai même imaginé en acheter une seconde genre Core Plus L mais là aussi, à voir avec l'INDX pas encore annoncé sur la L !
Bon, c'est du rêve mais j'ai encore plusieurs voitures RC à faire et puis surtout passer en avion RC !
Un nouveau challenge ! Sans oublier de me former plus complétement à Prusa Slicer et à découvrir Fusion 3D ....
Laurent
- Lolodubalaou
- Docteur deuchiste

- Messages : 2000
- Enregistré le : 17 nov. 2022, 22:04
- Ma deuche : 2cv Sausss Ente
- Date de naissance : 10 nov. 1956
- Localisation : Golfe du Morbihan
Re: Impression 3D pour 2CV
Maintenant pour Bambu, le petit fils en a une et mon fiston s'est mis aussi à l'impression 3d et est très content avec sa Bambu A1 qui a quand même un rapport qualité prix exceptionnel !
Donc, Bambu A1 pour commencer, c'est vraiment bien !
Laurent
PS : Mais je ne me vois pas bien démonter la Bambu ...
PS 2 : il n'y a pas une nouvelle version de Prusa Slicer qui devrait arriver ? Dévoilée en novembre 2025 mais pas encore mise sur le marché ?
Donc, Bambu A1 pour commencer, c'est vraiment bien !
Laurent
PS : Mais je ne me vois pas bien démonter la Bambu ...
PS 2 : il n'y a pas une nouvelle version de Prusa Slicer qui devrait arriver ? Dévoilée en novembre 2025 mais pas encore mise sur le marché ?
- akoirium
- Docteur deuchiste

- Messages : 1144
- Enregistré le : 19 oct. 2022, 09:01
- Ma deuche : 2cv6 1978 AZKA
- Date de naissance : 15 déc. 1981
- Localisation : albi
- Âge : 44
Re: Impression 3D pour 2CV
Disons que toutes les imprimantes se ressemble quand on a compris leur mécanique.... donc démonter une imprimante plug n play et l'entretenir n'est pas compliqué, c'est de la mécanique basique mais effectivement ..Quand c'est pas open source, ca deviens de suite plus compliqué.Lolodubalaou a écrit : ↑16 mars 2026, 19:34 Maintenant pour Bambu, le petit fils en a une et mon fiston s'est mis aussi à l'impression 3d et est très content avec sa Bambu A1 qui a quand même un rapport qualité prix exceptionnel !
Donc, Bambu A1 pour commencer, c'est vraiment bien !
Laurent
PS : Mais je ne me vois pas bien démonter la Bambu ...
PS 2 : il n'y a pas une nouvelle version de Prusa Slicer qui devrait arriver ? Dévoilée en novembre 2025 mais pas encore mise sur le marché ?
C'est ce qui m'as fait choisir la qidi pour le taf, plug n play pour une obligation de résultats immédiats mais open source sous klipper pour avoir la main sur la machine
Pour Prusa slicer .... probablement a l’occasion de l'INDX ...
Il vas nous falloir un sacré bon slicer pour gérer 8 OU/ET buses de diamètres différents / matériaux / couleurs !!!
- François44
- Docteur deuchiste

- Messages : 1162
- Enregistré le : 29 août 2015, 17:47
- Ma deuche : 2cv6 special 1981
- Date de naissance : 15 juil. 1964
- Localisation : Rezé,tout près de Nantes...
Re: Impression 3D pour 2CV
Je crois que la version la plus récente (2.9.4.) date de novembre dernier, peut-être au printemps (on s'en approche) mais il y a la pré-release 6.5.3. pour les imprimantes (core one, + et L y compris). J'attends généralement la version définitive (avec beaucoup moins d'impatience que pour l'INDX...)Lolodubalaou a écrit : ↑16 mars 2026, 19:34 ...
PS 2 : il n'y a pas une nouvelle version de Prusa Slicer qui devrait arriver ? Dévoilée en novembre 2025 mais pas encore mise sur le marché ?
Je me débrouille plutôt pas mal avec Fusion360, si tu ne trouves pas ton bonheur dans les nombreux tutos, sur YT ou ailleurs, n'hésites pas à me solliciter! J'adore ce logiciel. J'ai beaucoup utilisé Sketchup, il y a longtemps, aujourd'hui, je l'utilise très peu, mais j'aurai du mal à me passer de Fusion (qui, entre autre, me permet d'animer certaines de mes conceptions et ça, c'est génial!)
- akoirium
- Docteur deuchiste

- Messages : 1144
- Enregistré le : 19 oct. 2022, 09:01
- Ma deuche : 2cv6 1978 AZKA
- Date de naissance : 15 déc. 1981
- Localisation : albi
- Âge : 44
Re: Impression 3D pour 2CV
On parlais d'open source pour l'imprimante ... Pourquoi pas pour la CAO ! et l'impression 3d !...
Freecad et Blender sont deux alternatives open sources !
Freecad en vectoriel !, parfait pour l'impression 3D !!!
Et Blender plus orienté infographie mais qui a une meilleure gestion des fichiers STL quand on as pas le fichier source
Freecad et Blender sont deux alternatives open sources !
Freecad en vectoriel !, parfait pour l'impression 3D !!!
Et Blender plus orienté infographie mais qui a une meilleure gestion des fichiers STL quand on as pas le fichier source
- akoirium
- Docteur deuchiste

- Messages : 1144
- Enregistré le : 19 oct. 2022, 09:01
- Ma deuche : 2cv6 1978 AZKA
- Date de naissance : 15 déc. 1981
- Localisation : albi
- Âge : 44
Re: Impression 3D pour 2CV
Salut a tous.
Des news de mon commodo de clignotant renforcé.
après tests de 3 ressorts différents, j'ai trouvé la perfection dans un stylo a bille
Et le truc carrément involontaire lors des tests ... gros coup de genou dans le commodo ( la première cause de casse ! )
Et bien je valide, le roseaux plie mais ne casse pas !
le commodo s'est juste déboîté entier de son support donc le bain dans la colle ASA + acétone semble très efficace.
Bien sûre je rappel que dans ce cas il faut repercer a la main avec des forets a 9mm le pivot et 8mm l'emplacement de la bille, puis poncer si besoin.
Du coups, je me dis aussi que ça serais intéressant aussi de modéliser les autres pièces du commodo .
Quelqu'un aurais un commodo complet hs pour prendre des cotes ? ( voir même prévoir une connectique a vis recente pour le décâbler facilement si besoin ).
Des news de mon commodo de clignotant renforcé.
après tests de 3 ressorts différents, j'ai trouvé la perfection dans un stylo a bille
Et le truc carrément involontaire lors des tests ... gros coup de genou dans le commodo ( la première cause de casse ! )
Et bien je valide, le roseaux plie mais ne casse pas !
le commodo s'est juste déboîté entier de son support donc le bain dans la colle ASA + acétone semble très efficace.
Bien sûre je rappel que dans ce cas il faut repercer a la main avec des forets a 9mm le pivot et 8mm l'emplacement de la bille, puis poncer si besoin.
Du coups, je me dis aussi que ça serais intéressant aussi de modéliser les autres pièces du commodo .
Quelqu'un aurais un commodo complet hs pour prendre des cotes ? ( voir même prévoir une connectique a vis recente pour le décâbler facilement si besoin ).
- Deuchémoi
- Docteur deuchiste

- Messages : 17179
- Enregistré le : 19 sept. 2009, 17:09
- Ma deuche : 2cv6 Spécial AZKA Bleue céleste 11/87
- Date de naissance : 30 oct. 1968
- Localisation : Vitrolles (13) ... au soleil !!!
Re: Impression 3D pour 2CV
Désolé, j'ai que celui en place dans la voiture !
Pas de demande d'aide mécanique en Message Privé. Toutes les demandes se font dans les salons publics. Merci !
/¯\(°\=/°)... Ma présentation
2cv6 Spécial AZKA Bleue céleste 11/87
- Mica
- Deuchiste de référence

- Messages : 735
- Enregistré le : 04 sept. 2025, 18:28
- Ma deuche : 2cv Charleston 1983
- Date de naissance : 28 août 1975
- Localisation : Marseille
- Âge : 50
Re: Impression 3D pour 2CV
Tu pourrais faire un effort et le casser pour @akoirium quand-même
" La nuit, tous les chats sont plats" ( Proverbe routier)
- Deuchémoi
- Docteur deuchiste

- Messages : 17179
- Enregistré le : 19 sept. 2009, 17:09
- Ma deuche : 2cv6 Spécial AZKA Bleue céleste 11/87
- Date de naissance : 30 oct. 1968
- Localisation : Vitrolles (13) ... au soleil !!!
Re: Impression 3D pour 2CV
Place aux jeunes !
Pas de demande d'aide mécanique en Message Privé. Toutes les demandes se font dans les salons publics. Merci !
/¯\(°\=/°)... Ma présentation
2cv6 Spécial AZKA Bleue céleste 11/87
- François44
- Docteur deuchiste

- Messages : 1162
- Enregistré le : 29 août 2015, 17:47
- Ma deuche : 2cv6 special 1981
- Date de naissance : 15 juil. 1964
- Localisation : Rezé,tout près de Nantes...
Re: Impression 3D pour 2CV
J'ai essayé (assez longtemps) Freecad, mais je ne m'y fais pas, je ne le trouve pas du tout intuitif. Je n'ai pas essayé, mais à priori, animer une conception n'est pas simple non plus alors que pour moi, c'est une fonction primordiale. Alors, pour le moment, je reste avec Fusion.
- akoirium
- Docteur deuchiste

- Messages : 1144
- Enregistré le : 19 oct. 2022, 09:01
- Ma deuche : 2cv6 1978 AZKA
- Date de naissance : 15 déc. 1981
- Localisation : albi
- Âge : 44
Re: Impression 3D pour 2CV
Certes je te l'accorde, Freecad et blender sont peu intuitifs et il faut manger du tuto youtube pour les apprivoisés, mais c'est le revers de la médaille quand on propose toutes les fonctionnalités d'un soft gratuitement et légalement.François44 a écrit : ↑20 mars 2026, 22:47J'ai essayé (assez longtemps) Freecad, mais je ne m'y fais pas, je ne le trouve pas du tout intuitif. Je n'ai pas essayé, mais à priori, animer une conception n'est pas simple non plus alors que pour moi, c'est une fonction primordiale. Alors, pour le moment, je reste avec Fusion.
Freecad permet cela sans trop se prendre la tête :
Modélisation d'un bouchon de stockage de carbus double corps a partir d'une photo mise a l’échelle dans freecad
- akoirium
- Docteur deuchiste

- Messages : 1144
- Enregistré le : 19 oct. 2022, 09:01
- Ma deuche : 2cv6 1978 AZKA
- Date de naissance : 15 déc. 1981
- Localisation : albi
- Âge : 44
Re: Impression 3D pour 2CV
Bouchons de stockage carbu / araignée dispos sur thingiverse
https://www.thingiverse.com/thing:7321774
https://www.thingiverse.com/thing:7321774
- Damien25
- Deuchiste de référence

- Messages : 720
- Enregistré le : 20 nov. 2021, 00:06
- Ma deuche : 2cv France 3 1983, 2cv Special 1984
- Date de naissance : 26 sept. 1977
- Localisation : Doubs
- Âge : 48
Re: Impression 3D pour 2CV
Salut,
Bien vu !
Dans les bons conseils, si vous devez purger vos freins :
Bouchons dispo sous Thingiverse pour y mettre une valve et monter la pression dans le bocal (environ 1bar) :
https://www.thingiverse.com/thing:68503 ... ng:6845679
Au passage, si vous changez les joints de l'emetteur de frein, il y a aussi un cone de montage :
https://www.thingiverse.com/thing:6964503
Bonne impression et restoration !
Damien
Bien vu !
Dans les bons conseils, si vous devez purger vos freins :
Bouchons dispo sous Thingiverse pour y mettre une valve et monter la pression dans le bocal (environ 1bar) :
https://www.thingiverse.com/thing:68503 ... ng:6845679
Au passage, si vous changez les joints de l'emetteur de frein, il y a aussi un cone de montage :
https://www.thingiverse.com/thing:6964503
Bonne impression et restoration !
Damien
2cv6 Spéciale jaune Rialto 15000km d'origine et 2cv France 3
- akoirium
- Docteur deuchiste

- Messages : 1144
- Enregistré le : 19 oct. 2022, 09:01
- Ma deuche : 2cv6 1978 AZKA
- Date de naissance : 15 déc. 1981
- Localisation : albi
- Âge : 44
Re: Impression 3D pour 2CV
Pour les freins, j'avoue que j'ai pris un kit de purge de frein a dépression chez les chinois a brancher sur le compresseur.
pour 25€ ca fait le taf du moment qu'on replis bien le bocal et qu'on surveille régulièrement pour ne pas aspirer d'air
Mettre en pression le bocal ... ok ca fonctionne, mais c'est explosif si on arrive pas a gérer la pression
le nettoyage deviens plus long que la purge !...
Mais dans tous les cas.... il faut bien laisser le liquide reposer dans le bocal ou moins 10min entre chaque remplissage pour laisser le temps aux micro-bulles d'air de s’évacuer avant de commencer la purge .
pour 25€ ca fait le taf du moment qu'on replis bien le bocal et qu'on surveille régulièrement pour ne pas aspirer d'air
Mettre en pression le bocal ... ok ca fonctionne, mais c'est explosif si on arrive pas a gérer la pression
le nettoyage deviens plus long que la purge !...
Mais dans tous les cas.... il faut bien laisser le liquide reposer dans le bocal ou moins 10min entre chaque remplissage pour laisser le temps aux micro-bulles d'air de s’évacuer avant de commencer la purge .
- akoirium
- Docteur deuchiste

- Messages : 1144
- Enregistré le : 19 oct. 2022, 09:01
- Ma deuche : 2cv6 1978 AZKA
- Date de naissance : 15 déc. 1981
- Localisation : albi
- Âge : 44
Re: Impression 3D pour 2CV
Salut
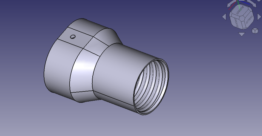
Nouvelles pièces en cours de modélisation : Adaptateurs de soufflante pour tuyau d'aspirateur
Jusqu’à présent, comme j'ai pas le reste de la soufflante je me contentai d'un tuyau d'aspirateur emmanché a l'arrache coté soufflante et filtre a air, mais du coup c’était pas très étanche et parfois il avais tendance a se barrer
Ca devrais être plus propre et plus efficace...
Nouvelles pièces en cours de modélisation : Adaptateurs de soufflante pour tuyau d'aspirateur
Jusqu’à présent, comme j'ai pas le reste de la soufflante je me contentai d'un tuyau d'aspirateur emmanché a l'arrache coté soufflante et filtre a air, mais du coup c’était pas très étanche et parfois il avais tendance a se barrer
Ca devrais être plus propre et plus efficace...
- Deuchémoi
- Docteur deuchiste

- Messages : 17179
- Enregistré le : 19 sept. 2009, 17:09
- Ma deuche : 2cv6 Spécial AZKA Bleue céleste 11/87
- Date de naissance : 30 oct. 1968
- Localisation : Vitrolles (13) ... au soleil !!!
Re: Impression 3D pour 2CV
akoirium a écrit : ↑28 mars 2026, 10:28 Salut
Nouvelles pièces en cours de modélisation : Adaptateurs de soufflante pour tuyau d'aspirateur
Screenshot_20260328_101648.png
Screenshot_20260328_101458.png
Jusqu’à présent, comme j'ai pas le reste de la soufflante je me contentai d'un tuyau d'aspirateur emmanché a l'arrache coté soufflante et filtre a air, mais du coup c’était pas très étanche et parfois il avais tendance a se barrer![]()
Ca devrais être plus propre et plus efficace...
... mais certainement pratique quand on en a l'utilité !!
Pas de demande d'aide mécanique en Message Privé. Toutes les demandes se font dans les salons publics. Merci !
/¯\(°\=/°)... Ma présentation
2cv6 Spécial AZKA Bleue céleste 11/87